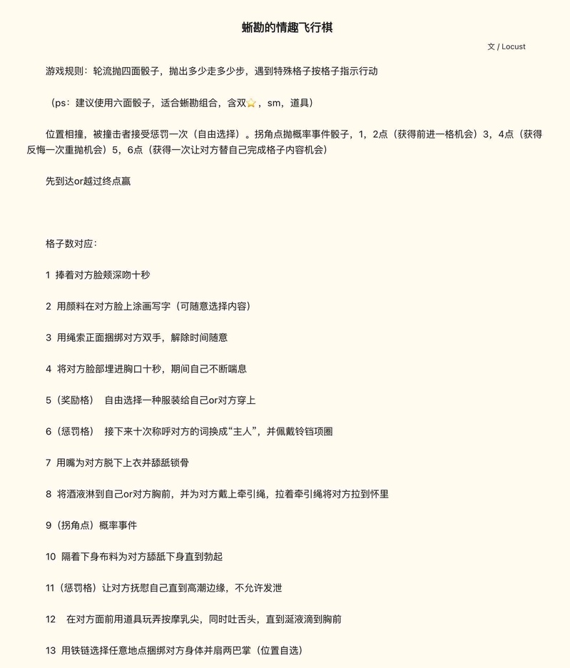
locust☆quiet followDONE蜥勘的情趣飞行棋密码是“yes”恶趣味产物,附带棋盘 #蜥勘 #第五人格 fifthPersonality #孽蜥(identityv) #勘探员 show all(+3 images) Tap to full screen (size:2042x2391).Repost is prohibited Let's send reactions! freqpopularsnackothersPayment processing Replies from the creator Follow creator you care about!☆quiet follow locustDONE蜥勘的情趣飞行棋密码是“yes”恶趣味产物,附带棋盘 4 related works Record333DOODLETentacles🐙 8 DydyfyDOODLE我要画大雷🥹🥹🥹🥹🥹 SunFine.401DONE 渴怜喝水DOODLE蜥勘 好早之前的速写 有女体和炼 动作很多有参考 11 根号三DONE【蜥勘】蝴蝶(解药番外)●交往后的大do特do●写的有点怪,当零食吃就好了yes or no? 3854 Record333DOODLE⚠️CUNTBOY!!!🥛⚠️ 8 Record333DOODLE注射💉 2 怪兽要靠谱DOODLE恶俗啊! 2 味儿没事VerDONE全文4w9+,诗赌(阿萨夫=卢基诺,罗纳德=诺顿)‼️哭包1,还有黑化(?‼️cuntboy勘,右不洁注意(只有提及,没有详细场景描述‼️一直在doi,还有小情趣:骑乘,赤壁,有秒射环节,一点道具,强制,软禁,一点穿孔,69……总之是xp‼️本来只是想开开车车但是不知道为什么会有情节了,总之有疏漏烦请谅解orz‼️最开始有一段第一人称的第三人描述,只是为了描述,没什么意思以上ok?⬇ 55575 recommended works Mae.DOODLEあっ、て顔をしたナワーブくんが見たいだけの人生だった… 燦🐰DOODLE第五人格 実録左から右に読みます。Twitter4月で休止するのでこっちに絵を上げることが多くなると思われる いら(ねぎ)MOURNINGサバイバー/ハンターの関係になる前の道化師と踊り子(◜▿‾ ≡‾▿◝)妄想しか描いてないピエロが人間です(?) 2 hukazaDOODLE実録 屋上設置の倉庫DONE完成したのはいいものの、優柔不断なために様々なパターンを作ってしまったのです。誰の手を握っているのかはおまかせします〜背景のセンス欲しい 4 ほしの ろんたDOODLE納棺師くんかきました なかわたPASTちょっと前のTwitterアイコンに描いたアズラーイール なぐらTRAININGケチャップ・カール コクDOODLEトレイシー